Sustainable Livelihood of Rural Elderly Farmers in Poverty Alleviation Areas from the Perspective of Active Aging: Analysis of the Path for Integrating Individual and Spatial Perspectives
Received date: 2023-01-13
Revised date: 2023-05-30
Online published: 2023-11-09
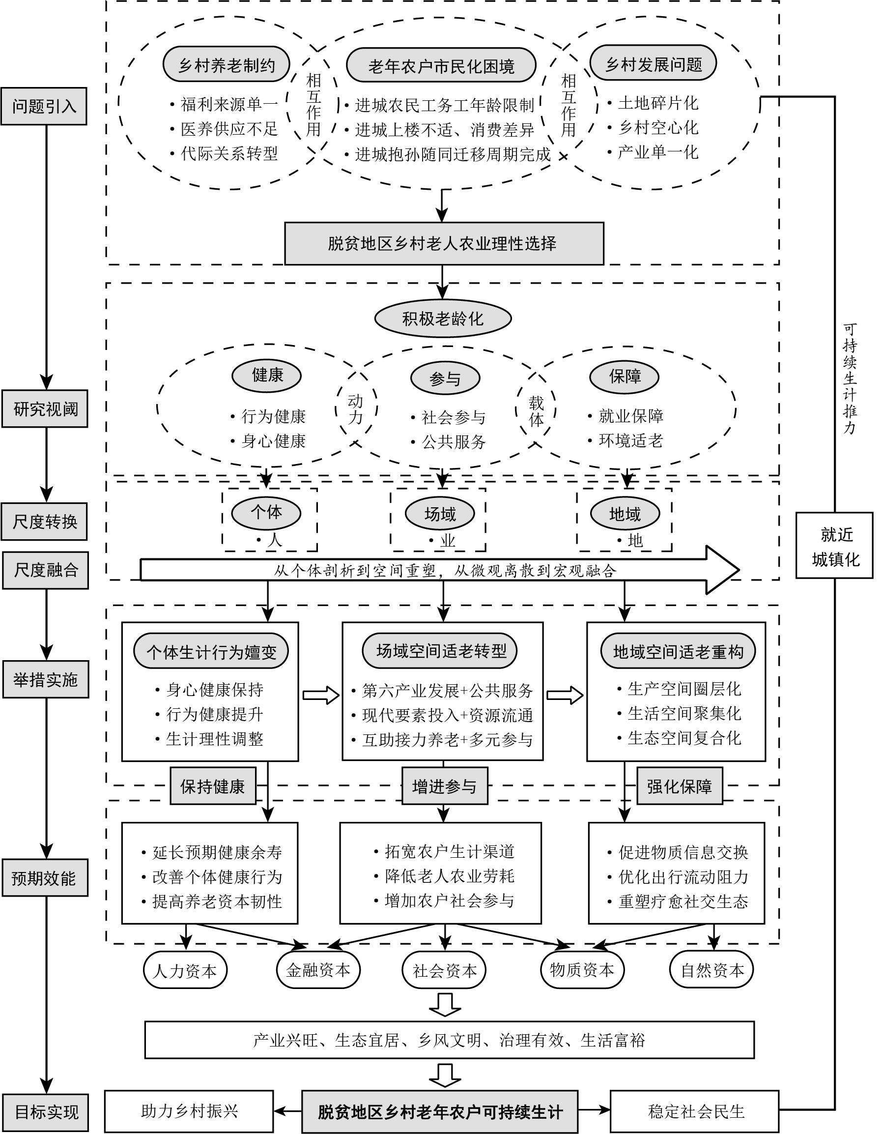
The phenomenon of population aging has become an important issue affecting the sustainable economic and social development of China's countryside, but few studies exist within the academic community on the sustainable livelihoods of rural elderly farmers in areas of poverty alleviation. Based on a 2022 field survey in Guzhang County, Hunan Province, this study examined the sustainable livelihood pathways of elderly rural farmers in these areas through non-participant observations, semi-structured interviews, and grounded theory methods of textual analysis. Study findings show that in the face of rural hollowing out caused by the outflow of the young labor force due to rapid urbanization, a large number of rural elderly farmers in poverty alleviation areas are facing the livelihood dilemma of rural pension structure constraints and the rational choice of agriculture. The background for this situation involves the insufficiency of the original pension model and multiple welfare sources, a shortage of medical and health service facilities, and the transformation of intergenerational relations. Therefore, based on the advantages of rural social networks in poverty alleviation areas in the three active aging dimensions of health, participation, and guarantee, this paper presents a sustainable livelihood research paradigm in which the individual, rural, and socioeconomic networks and rural production-living-ecological space of elderly farmers in poverty alleviation areas coordinate with each other. The paper also introduces a logical framework for the sustainable livelihood of elderly farmers that is consistent with the goal of rural revitalization through the thrust of nearby urbanization. Specific sustainable livelihood paths integrating individual spaces include the following: 1) at the individual level, through the individual livelihood behavior and livelihood capital of elderly farmers dynamically adjusting to the corresponding sources of welfare and livelihood modes with changes in the life cycle, 2) at the field space level, through the sixth industry, integrated development of modern factors intervening in the establishment of rural market industrial support to cope with aging, and 3) at the territorial space level, according to the rural elderly. The social circle structure of rural households is used to reshape the living, production, and ecological aging life circle. This study analyzed the sustainable livelihood paths of rural elderly farmers in poverty alleviation areas from individual to spatial perspectives The findings provide a theoretical basis and practical references for the revitalization of rural people in these areas in the era of rapid aging.
Ye Qu , Shaoyao He , Yiyan Peng , Hui Chen , Xiaolin Zhang . Sustainable Livelihood of Rural Elderly Farmers in Poverty Alleviation Areas from the Perspective of Active Aging: Analysis of the Path for Integrating Individual and Spatial Perspectives[J]. Tropical Geography, 2023 , 43(11) : 2102 -2118 . DOI: 10.13284/j.cnki.rddl.003775
表1 访谈对象基本特征Table 1 Basic characteristics of interviewees |
| 样本特征 | 类属 | 数量/户 | 占比/% |
|---|---|---|---|
| 性别 | 男 | 22 | 61.1 |
| 女 | 14 | 38.9 | |
| 年龄/岁 | 60~74 | 25 | 69.5 |
| 75~84 | 8 | 22.2 | |
| ≥85 | 3 | 8.3 | |
| 健康状况 | 良好 | 26 | 72.2 |
| 一般(行动受限) | 7 | 19.5 | |
| 较差(失能/半失能) | 3 | 8.3 | |
| 受教育程度 | 未受教育(不识字) | 13 | 36.1 |
| 小学 | 17 | 47.2 | |
| 初高中 | 5 | 13.9 | |
| 中专 | 1 | 2.8 | |
| 居住方式 | 独居(丧偶或老伴进城带孙) | 11 | 30.6 |
| 夫妻居住 | 19 | 52.8 | |
| 与子女、父母合住 | 6 | 16.6 | |
| 主要 生计 方式 | 半工半耕 | 3 | 8.3 |
| 半市场经营 | 3 | 8.3 | |
| 小农生产 | 30 | 83.4 |
表2 2016—2018年不同地区卫生资源与居民医疗消费情况Table 2 Health resources and residents' medical consumption in different regions from 2016 to 2018 |
| 年份 | 每千人医疗卫生 机构床位数/张 | 居民医疗保健支出占 消费性支出/% | ||||
|---|---|---|---|---|---|---|
| 全国 | 脱贫地区 | 全国 | 乡村 | 脱贫地区乡村 | ||
| 2016 | 5.36 | 3.63 | 7.1 | 9.2 | 8.7 | |
| 2017 | 5.71 | 3.93 | 7.3 | 9.7 | 9.1 | |
| 2018 | 6.02 | 4.15 | 7.8 | 10.2 | 10.3 | |
数据来源:国家卫生健康委员会(2019),国家统计局住户调查办公室(2018—2020)。 |
表3 基于生命历程的脱贫地区乡村老年农户行为嬗变Table 3 The evolution of rural elderly farmers' behavior in poverty alleviation areas based on life course |
| 主范畴 | 初始范畴 | 初始概念 | 典型参考点 |
|---|---|---|---|
| 以健康 为主要 考量的 时空间 行为 嬗变 | 随年龄健康 变化的时空间 弹性收缩 | 高龄休闲行为 | “身体不好很恼火,腿脚不利索了,很少下去了(到村委会活动),没事就在院子里转转。”(I-7) |
| 高龄社交行为 | “老了腰疼、脚疼,没事出去打打牌,那个桥凉快,大家一般吃完饭都会去玩一下。”(I-8) | ||
| 长寿娱乐行为 | “现在出趟屋门都困难,我也不会耍手机,就在屋里看看电视。”(I-16) | ||
| 行为适时调整 | “天气热,五点多点出去了,九十点太阳大就回来了,不然会晕头。”(I-15) | ||
| 兼顾生计的 空间延伸 | 低龄生产型家务 劳动替代休闲活动 | “哪里要锻炼,想锻炼了就去山上捡柴火就够了。”(I-9) | |
| “我爱劳动不打牌,肯出汗对身体有好处,没事了就去果园转转,一天到晚就闲不住。”(I-21) | |||
| 健康驱动的 时空间延伸 | 高龄主动健康行为 | “除了下雨都会去外面走走,一般晚上走半个小时左右。”(I-17) | |
| 健康感知行为 | “年龄大医生不让抽烟了,现在地种的也少了,晚上吃完饭就去马路上走一个小时。”(I-24) | ||
| 子代需求驱动的 健康行为提升 | 健康环境提升行为 | “我儿子儿媳都在长沙上班,这个房间也是专门给他们留的,家里也翻新(装修)了一下,他们在城里住久了都爱干净,隔段时间就要打扫下屋子。”(I-31) | |
| 以生计 为主要 考量的 时空间 行为 嬗变 | 低龄生计空间 随生计资本 属性的动态 延伸 | 低龄再就业 | “他(丈夫)有时候在外面做点小工,每年收入也不固定,好点了一年有个万把块的,像是去年赶上疫情基本没怎么出去。”(I-2) |
| “他们(子女)有车贷房贷还要养小孩,负担重啊,我还能做做木工,自己随便种点什么就够生活了。”(I-35) | |||
| 半市场化经营 | “种了五分丘田稻谷,两亩苞谷。蔬菜种了五分,每年到古丈卖个七八百的,没得含数(有多有少)。”(I-4) | ||
| “刚退休闲着也是闲着,承包片茶园折腾下,以后年龄大了走不动就不搞了。”(I-20) | |||
| 资本储备 | “我们老了耕田机都是两个人一起抬到田里,这两天我去你家田里帮忙,过两天你来我这帮忙。”(I-29) | ||
| 高龄生计空间 随生计资本 变化的动态 收缩 | 庭院康体型经济 | “就门口这半亩地种点菜自己吃,还有这边的猕猴桃,去年有人来收卖了五六百块钱。”(I-1) | |
| 低投劳转型 | “这两丘田都改种苞谷了,稻谷种不起了。”(I-28) | ||
| “以后不准备养了,有时羊掉到山里找不到损失太大,还辛苦,年龄大了还是种地稳妥。”(I-5) | |||
| 远距离撂荒 | “种了两亩稻谷,四亩苞谷,走路二十分钟左右。另外两亩水田太远了,现在忙不过来就不种了。”(I-36) | ||
| 就近耕作 | “这丘田不是我的,别人不在家要撂荒我帮他种,正好离我这也不远。”(I-23) | ||
| 在地经营 | “我儿子留了四间房搞成民宿,旅游搞不起来,住的人少,现在去浙江打工了,我也老了种不动田,就留屋里看店。”(I-19) | ||
| “年龄大了种不动田了,就在屋里卖点东西,我小儿子帮忙进货。”(I-14) | |||
| 高投劳流转 | “茶叶有十多亩,慢慢就看不起了(照看不动),准备租给别人。她(妻子)在吉首带孙子,我就种了两亩水稻,一亩苞谷,不种田没饭吃啊。”(I-26) | ||
| 生计资本优势 触发生计 空间的 弹性 扩张 | 社会资本对于生计空间的二次扩张 | “老了闲着也没事,侄儿子让我一个月六百块钱打扫全村的卫生,就扫扫地也不累。”(I-30) | |
| 人力资本对于生计空间的二次扩张 | “苞谷稻谷都种不起了,养老金一月一百多点生活都不够。现在就做苗绣到吉首或者默戎赶场,一套能卖个两三百的。”(I-10) | ||
| 物质资本对于生计空间的二次扩张 | “今年村里面种烟叶,我五亩田都租给别人,一亩地一年八百块钱,以后还能去给他做小工拨草烟。”(I-32) | ||
| 金融资本对于生计空间的二次扩张 | “她(妻子)去古丈带孙子了。河边种了有七亩柑橘,自己慢慢搞不动了,去年请工花了三千多。”(I-21) |

1 根据《中国农村贫困监测报告2019》,贫困地区包括14个集中连片特困地区(680个县)和片区外的国家扶贫开发工作重点县,共832个县。2020-11-23,全国832个贫困县全部摘帽,全面消除绝对贫困,但区域空间发展的不平衡,城乡公共服务差异化和特殊人群内生动力不足等因素造成的相对贫困仍然是是长期性、连续性的,因此,将该片区定义为脱贫地区。受限于本研究篇幅,本研究片区指以农业(种植业)为主,辅以牧业、林业生产的脱贫山区。
2 数据来源于第七次全国人口普查和2021年全国两会农工党中央提案。
3 根据世界卫生组织(WHO)对老年人年龄划分标准:60~74岁为低龄老年人或年轻老年人,75~89岁为高龄老年人,≥90岁为长寿老年人。本研究根据脱贫地区调研实际情况结合中国人均预期寿命,将高龄老年人和长寿老年人区间下调5岁,即75~84岁为高龄老年人,≥85岁为长寿老年人。
4 https://www.gov.cn/zhengce/zhengceku/2022-04/21/content_5686402.htm
5 根据2019年《农业农村部农机化司关于组织开展丘陵山区县农业机械化基础情况摸底调查工作的通知》划定的全国丘陵山区县名单。
6 http://hnzd.stats.gov.cn/dcsj/sjfb/xxz/zxfb/202105/t20210518_194477.html
7 “理性小农”出自波普金的《理性的小农》,“道义小农”出自斯科特的《农民的道义经济:东南亚的反抗与生存》。
8 空间换时间,即通过耕地权属调整,减少老年农户的田间通勤、劳动时长。
屈 野:前期调研、论文构思、数据处理、制图、撰写与修改论文;
何韶瑶:指导研究思路与方法、提出修改建议;
彭奕妍:协助处理调研数据与修改论文;
陈 翚:指导研究思路与方法、提出修改建议;
张晓琳:前期调研、协助处理调研数据与修改论文。
真诚感谢匿名评审专家对文章理论阐释、分析方法等方面提出的宝贵修改意见,使文章获益匪浅!此外,衷心感谢李光宇、陈功、黄榛嵘、戈旭东同学在2022年暑期调研与讨论过程中给予的灵感与启发。参考文献(References):
|
Chambers R, and Conway G. 1992. Sustainable Rural Livelihoods: Practical Concepts for the 21st Century. Brighton, UK: Institute of Development Studies.
|
|
曹荣荣,郝磊. 2018. 人口老龄化背景下健康对中老年劳动供给的影响. 经济问题,(10):33-40.
Cao Rongrong, and Hao Lei. 2018. The Effect of Health on the Labor Supply of Middle and Old Aged People under the Background of Aging Population. On Economic Problems, (10): 33-40.
|
|
陈美景,王庆日,白中科,史泽宇. 2021. 碳中和愿景下“三生空间”转型及其碳储量效应——以贵州省为例. 中国土地科学,35(11):101-111.
Chen Meijing, Wang Qingri, Bai Zhongke, and Shi Zeyu. 2021. Transition of "Production-Living-Ecological" Space and Its Carbon Storage Effect under the Vision of Carbon Neutralization: A Case Study of Guizhou Province. China Land Science, 35(11): 101-111.
|
|
丁建军,冷志明. 2018. 区域贫困的地理学分析. 地理学报,73(2):232-247.
Ding Jianjun, and Leng Zhiming. 2018. Regional Poverty Analysis in a View of Geography Science. Acta Geographica Sinica, 73(2): 232-247.
|
|
段德罡,刘熙,叶靖,安宁. 2020. 关中地区乡村收缩趋势与路径思考——基于合阳县调查. 小城镇建设,38(11):77-84.
Duan Degang, Liu Xi, Ye Jing, and An Ning. 2020. Thoughts of the Trend and Path of Rural Contraction in Guanzhong Area: Survey Based on Heyang County. Development of Small Cities & Towns, 38(11): 77-84.
|
|
Edmonds-Cady Cynthia. 2012. A View from the Bridge: Insider/Outsider Perspective in a Study of the Welfare Rights Movement. Qualitative Social Work, 11(2): 174-190.
|
|
国家卫生健康委员会. 2019. 2019年中国卫生健康统计年鉴. 北京:中国协和医科大学出版社.
National Health Commission of the People's Republic of China. 2019. China Health Statistics Yearbook-2019. Beijing: Peking Union Medical College Press.
|
|
国家统计局住户调查办公室. 2018—2020. 中国农村贫困监测报告. 北京:中国统计出版社.
Department of Household Surveys National Bureau of Statistics of China. 2018-2020. Poverty Monitoring Report of Rural China. Beijing: China Statistics Press.
|
|
国家统计局. 2021. . 2020年农民工监测调查报告. (2021-04-30)[2022-10-10]. http://www.stats.gov.cn/sj/zxfb/202302/t20230203_1901074.html.
National Bureau of Statistics. 2021. 2020 Migrant Workers Monitoring Survey Report. (2021-04-30) [2022-10-10]. http://www.stats.gov.cn/sj/zxfb/202302/t20230203_1901074.html.
|
|
国务院发展研究中心,世界银行. 2022. 中国减贫四十年:驱动力量、借鉴意义和未来政策方向. 北京:中国发展出版社.
Development Research Centre of the State Council, and The World Bank. 2022. Four Decades of Poverty Reduction in China Drivers: Insights for the World, and the Way Ahead. 2022. Beijing: China Development Press.
|
|
国务院. 2022. “十四五”国家老龄事业发展和养老服务体系规划. (2022-02-21)[2022-10-10]. https://www.gov.cn/zhengce/content/2022-02/21/content_5674844.htm.
State Council. 2022. The "14th Five-Year Plan" for the Development of the National Aging Career and Senior Care Service System. (2022-02-21) [2022-10-10]. https://www.gov.cn/zhengce/content/2022-02/21/content_5674844.htm.
|
|
古丈县统计局,古丈县第七次全国人口普查领导小组办公室. 2021. 古丈县第七次全国人口普查主要数据公报. (2021-07-08)[2022-10-10]. http://www.guzhang.gov.cn/zwgk/xzfxxgkml/tjxx/202107/t20210714_1807501.html [ Guzhang County Bureau of Statistics. 2021. Main Data Bulletin of the Seventh National Census of Guzhang County. (2021-07-08) [2022-10-10]. http://www.guzhang.gov.cn/zwgk/xzfxxgkml/tjxx/202107/t20210714_1807501.html.]
|
|
Harada K, Hino K, Iida A, Yamazaki T, Usui H, Asami Y, and Yokohari M. 2021. How Does Urban Farming Benefit Participants' Health? A Case Study of Allotments and Experience Farms in Tokyo. International Journal of Environmental Research and Public Health, 18(2): 542.
|
|
何仁伟. 2018. 城乡融合与乡村振兴:理论探讨、机理阐释与实现路径. 地理研究,37(11):2127-2140.
He Renwei. 2018. Urban-Rural Integration and Rural Revitalization: Theory, Mechanism and Implementation. Geographical Research, 37(11): 2127-2140.
|
|
胡湛,彭希哲. 2018. 应对中国人口老龄化的治理选择. 中国社会科学,(12):134-155,202.
Hu Zhan, and Peng Xizhe. 2018. Governance Choices in Dealing with China's Aging Population. Social Sciences in China, (12): 134-155, 202.
|
|
贾哲敏. 2015. 扎根理论在公共管理研究中的应用:方法与实践. 中国行政管理,(3):90-95.
Jia Zhemin. 2015. An Overview on Grounded Theory and Its Applications in Public Administration: Methods and Practical Issues. Chinese Public Administration, (3): 90-95.
|
|
纪红蕾,蔡银莺. 2017. 生计资本异质对农户农地流转行为的影响——以武汉城市郊区的516户农民为例. 长江流域资源与环境,26(2):220-226.
Ji Honglei, and Cai Yinying. 2017. Influence of Heterogeneous Livelihood Capital on Farm Households' Land Transfer Behavior: A Case Study of 516 Respondents in Wuhan Suburb. Resources and Environment in the Yangtze River Basin, 26(2): 220-226.
|
|
廖柳文,高晓路. 2018. 人口老龄化对乡村发展影响研究进展与展望. 地理科学进展,37(5):617-626.
Liao Liuwen, and Gao Xiaolu. 2018. Progress and Prospect of Research on the Impact of Population Aging on Rural Development. Progress in Geography, 37(5): 617-626.
|
|
刘爱梅. 2021. 农村空心化对乡村建设的制约与化解思路. 东岳论丛,42(11):92-100.
Liu Aimei. 2021. The Constraints and Solutions of Rural Hollowing on Rural Construction. Dongyue Tribune, 42(11): 92-100.
|
|
刘玲,王英杰. 2009. 贫困地区耕地的地形和土壤肥力特征分析与质量评价. 地球信息科学学报,11(6):744-752.
Liu Ling, and Wang Yingjie. 2009. The Characteristics and Quality Assessment in Soil Fertility and Topographic Aspects of Cultivated land in Poor Areas in China. Journal of Geo-Information Science, 11(6): 744-752.
|
|
刘志林,柴彦威. 2022. 时空间行为视角下的城市社会融合研究. 人文地理,37(6):30-38,117. [ Liu Zhilin, and Chai Yanwei. 2022. Urban Social Cohesion Research from a Space-Time Behavior Approach. Human Geography, 37(6): 30-38, 117.
|
|
刘毅,卢小君,田小芳. 2015. 城镇化进程中农村被动移民的可持续生计分析——基于山西忻州市刘家塔镇的调查与思考. 农村经济,(4):110-115.
Liu Yi, Lu Xiaojun, and Tian Xiaofang. 2015. Sustainable Livelihood Analysis of Rural Passive Migrants in the Process of Urbanization-Based on the Investigation and Thinking of Liujiata Town, Xinzhou City, Shanxi Province. Rural Economy, (4): 110-115.
|
|
李扬,汤青. 2018. 中国人地关系及人地关系地域系统研究方法述评. 地理研究,37(8):1655-1670.
Li Yang, and Tang Qing. 2018. Review for the Methodologies on Man-Land Relationship and Man-Land Areal System in China. Geographical Research, 37(8): 1655-1670.
|
|
李文钊. 2018. 向行为公共政策理论跨越——间断—均衡理论的演进逻辑和趋势. 江苏行政学院学报,97(1):82-91.
Li Wenzhao. 2018. Transcending towards Behavioral Public Policy Theory-Evolutionary Logic and Trends of Punctuated Equilibrium Theory. Journal of Jiangsu Administrative Institutes, 97(1): 82-91.
|
|
李习凡,胡小武. 2010. 城乡一体化的“圈层结构”与“梯度发展”模式研究——以江苏省为例. 南京社会科学,(9):70-75,91.
Li Xifan, and Hu Xiaowu. 2010. Urban-Rural Integrated Development in the Ring Shape Structure and Gradient Pattern from the Perspective of Jiangsu Practice. Nanjing Journal of Social Sciences, (9): 70-75, 91.
|
|
Ma T, Meng H, Ye Z, Jia C, and Liu D. 2021. Health Literacy Mediates the Association between Socioeconomic Status and Productive Aging among Elderly Chinese Adults in a Newly Urbanized Community. Frontiers in Public Health, 9: 647230.
|
|
曲朦,赵凯. 2018. 农户生计资本对其耕地保护行为的影响——基于河南滑县的473个农户样本. 农业现代化研究,39(5):808-816.
Qu Meng, and Zhao Kai. 2018. The Impacts of Livelihood Capital on Farmers' Behaviors of Farmland Protection: A Case Study of 473 Households in Hua County, Henan. Research of Agricultural Modernization, 39(5): 808-816.
|
|
Robine J, Mathers C, and Bucquet D. 1993. Distinguishing Health Expectancies and Health-Adjusted Life Expectancies from Quality-Adjusted Life Years. American Journal of Public Health, 6(83): 797-798.
|
|
世界卫生组织. 2003. 积极老龄化政策框架. 北京:华龄出版社.
World Health Organization. 2003. A Policy Framework of Active Aging. Beijing: Hualing Press.
|
|
孙晓娥. 2012. 深度访谈研究方法的实证论析. 西安交通大学学报(社会科学版),32(3):101-106.
Sun Xiao'e. 2012. In-Depth Interview Research: Method and Techniques. Journal of Xi'an Jiaotong University (Social Science), 32(3): 101-106.
|
|
田艳芳. 2010. 中国中老年人的健康状况对劳动参与的影响. 山西财经大学学报,32(3):1-7.
Tian Yanfang. 2010. Effect of Health on Labor Force Participation of the Senior Citizens in China. Journal of Shanxi Finance and Economics University, 32(3): 1-7.
|
|
王凯. 2021. 中国城镇化的绿色转型与发展. 城市规划,45(12):9-16,66.
Wang Kai. 2021. Green Transformation and Development of China's Urbanization. City Planning Review, 45(1): 9-16. 66.
|
|
王文文,甄峰,姜玉培,蔡希. 2020. 建成环境及个体特征对大城市居民超重肥胖的影响研究——以南京为例. 现代城市研究,(4):18-26.
Wang Wenwen, Zhen Feng, Jiang Yupei, and Cai Xi. 2020. Influence of Built Environment and Individual Characteristics on Overweight and Obesity of Urban Residents: A Case Study of Nanjing. Modern Urban Research, (4): 18-26.
|
|
王勇,李广斌. 2022. 转型期乡村空间内卷化机理研究. 城市规划,46(1):69-76.
Wang Yong, and Li Guangbin. 2022. Research on the Mechanism of Rural Spatial Involution in the Transition Period. City Planning Review, 46(1): 69-76.
|
|
位涛,闫琳琳. 2014. 中国农村土地养老保障贡献研究. 人口与经济,(1):99-107.
Wei Tao, and Yan Linlin. 2014. An Empirical Research on the Endowment Contribution of the Rural Land Security in China. Population and Economy, (1): 99-107.
|
|
Xie H, Wang Q, Zhou X, Yang Y, Mao Y, and Zhang X. 2021. Built Environment Factors Influencing Prevalence of Hypertension at Community Level in China: The Case of Wuhan. Sustainability, 13(10): 5580.
|
|
谢旭轩,张世秋,朱山涛. 2010. 退耕还林对农户可持续生计的影响. 北京大学学报(自然科学版),46(3):457-464.
Xie Xuxuan, Zhang Shiqiu, and Zhu Shantao. 2010. Impacts of Sloping Land Conversion Program on Households' Sustainable Livelihood. Acta Scientiarum Naturalium Universitatis Pekinensis, 46(3): 457-464.
|
|
谢波,郑依玲,李志刚,安子豪. 2021. 中国城市高密度居住环境对居民脑卒中的影响——对武汉的实证. 城市规划,45(5):30-39.
Xie Bo, Zheng Yiling, Li Zhigang, and An Zihao. Influence of Urban High-Density Living Environment on Stroke Risk: A Case Study of Wuhan. City Planning Review, 45(5): 30-39.
|
|
邢成举,李小云. 2013. 精英俘获与财政扶贫项目目标偏离的研究. 中国行政管理,(9):109-113.
Xing Chengju, and Li Xiaoyun. 2013. Elite Capture and Deviations of Objectives of Poverty Alleviation Projects. Chinese Public Administration, (9): 109-113.
|
|
许汉石,乐章. 2012. 生计资本、生计风险与农户的生计策略. 农业经济问题,33(10):100-105.
Xu Hanshi, and Le Zhang. 2012. Livelihood Capital, Livelihood Risk and Farmers' Livelihood Strategies. Issues in Agricultural Economy, 33(10): 100-105.
|
|
许扬,保继刚. 2022. “阿者科计划”对农户生计的影响分析——基于DFID可持续生计框架. 热带地理,42(6):867-877.
Xu Yang, and Bao Jigang. 2022. A Study of Farmer' Livelihoods in "Azheke Plan": Based on the DFID Sustainable Livelihood Framework. Tropical Geography, 42(6): 867-877.
|
|
西奥多·W·舒尔茨. 1999. 改造传统农业. 北京:商务印书馆.
Theodore Schultz. 1999. Transforming Traditional Agriculture. Beijing: The Commercial Press.
|
|
周扬,李寻欢,童春阳,黄晗. 2021. 中国村域贫困地理格局及其分异机理. 地理学报,76(4):903-920.
Zhou Yang, Li Xunhuan, Tong Chunyang, and Huang Han. 2021. The Geographical Pattern and Differentiational Mechanism of Rural Poverty in China. Acta Geographica Sinica, 76(4): 903-920.
|
|
周洁,柴彦威. 2013. 中国老年人空间行为研究进展. 地理科学进展,32(5):722-732.
Zhou Jie, and Chai Yanwei. 2013. Research Progress on Spatial Behaviors of the Elderly in China. Progress in Geography, 32(5): 722-732.
|
|
周侃,樊杰. 2015. 中国欠发达地区资源环境承载力特征与影响因素——以宁夏西海固地区和云南怒江州为例. 地理研究,34(1):39-52.
Zhou Kan, and Fan Jie. 2015. Characteristics and Influence Factors of Resources and Environment Carrying Capacity in Underdeveloped Areas of China. Geographical Research, 34(1): 39-52.
|
/
| 〈 |
|
〉 |